外置紅外燈防爆護罩-普通型及加大型

產品名稱: 外置紅外燈防爆護罩-普通型及加大型
防爆性能符合GB3836.1-2010 《爆炸性環境 第1部分: 設備 通用要求》、GB3836.2-2010《爆炸性環境 第2部分: 由:隔爆外殼“d”保護的設備》、GB12476.1-2013《可燃性粉塵環境用電氣設備第 1 部分: 通用要求》、GB12476.1-2013 《可燃性粉塵環境用電氣設備第 5 部分: 外殼保護型“tD”》的規定制成隔爆型結構。
內部編號: 普通型RFHIR380C/SS 加大型RFHIR470C/SS
產品型號: RFKB-Ex
防爆級別: Ex dⅡC T6 Gb/ Ex tD A21 IP68 T80℃
防護等級: IP68
產品材質: 優質304不銹鋼 (可選316,316L高等級不銹鋼)
功能特點:
?優質不銹鋼制作, 表面光亮
?可應用于有腐蝕性氣體的防爆環境
?視窗具備納米隱形雨刷功能,不粘水,不粘油,排斥灰塵
?應用特種防爆玻璃,光通率高
?外置點陣紅外燈, 紅外距離可達60-80米
?腔體尺寸大, 可安裝多種槍機/一體機/網絡攝像機等
?內置高品質12V-2A開關電源, 可外接電壓AC100V-240V
?可室內、室外安裝,全天候使用, 防護等級IP66
適用環境:具有ⅡA、ⅡB、ⅡC類可燃性氣體,引燃溫度組別為T1-T6組的1區、2區,可燃性氣體或蒸氣與空氣形成的爆炸性混合物的場所,也適用于引燃溫度組別為T1-T6組的20區、21區、22區,含有可燃性粉塵混合物的場所, 如:石油、化工、礦井、軍工、醫藥、油庫、輪船、鉆井平臺、加油站、天然氣站、煤氣站、花炮生產、糧食加工儲存等。
產品名稱: 外置紅外燈防爆護罩-普通型及加大型
產品型號 | 普通型RFHIR380C/SS 加大型RFHIR470C/SS |
制造材質 | 優質304不銹鋼 (可選316,316L) |
防爆標志 | Ex dⅡC T6 Gb/ Ex tD A21 IP68 T80℃ |
防護等級 | IP68 |
供電電壓 | AC100-240V / DC12V (可選) |
紅外照射距離 | 60-80米 |
紅外燈功率 | 約10W |
環境溫度 | -25℃~+70℃ |
大氣壓力 | 86~106KPa |
相對濕度 | ≤95%RH(+25℃) |
出線孔規格 | G 1/2 " * 2個 |
安裝方式 | 云臺、固定支架等 |
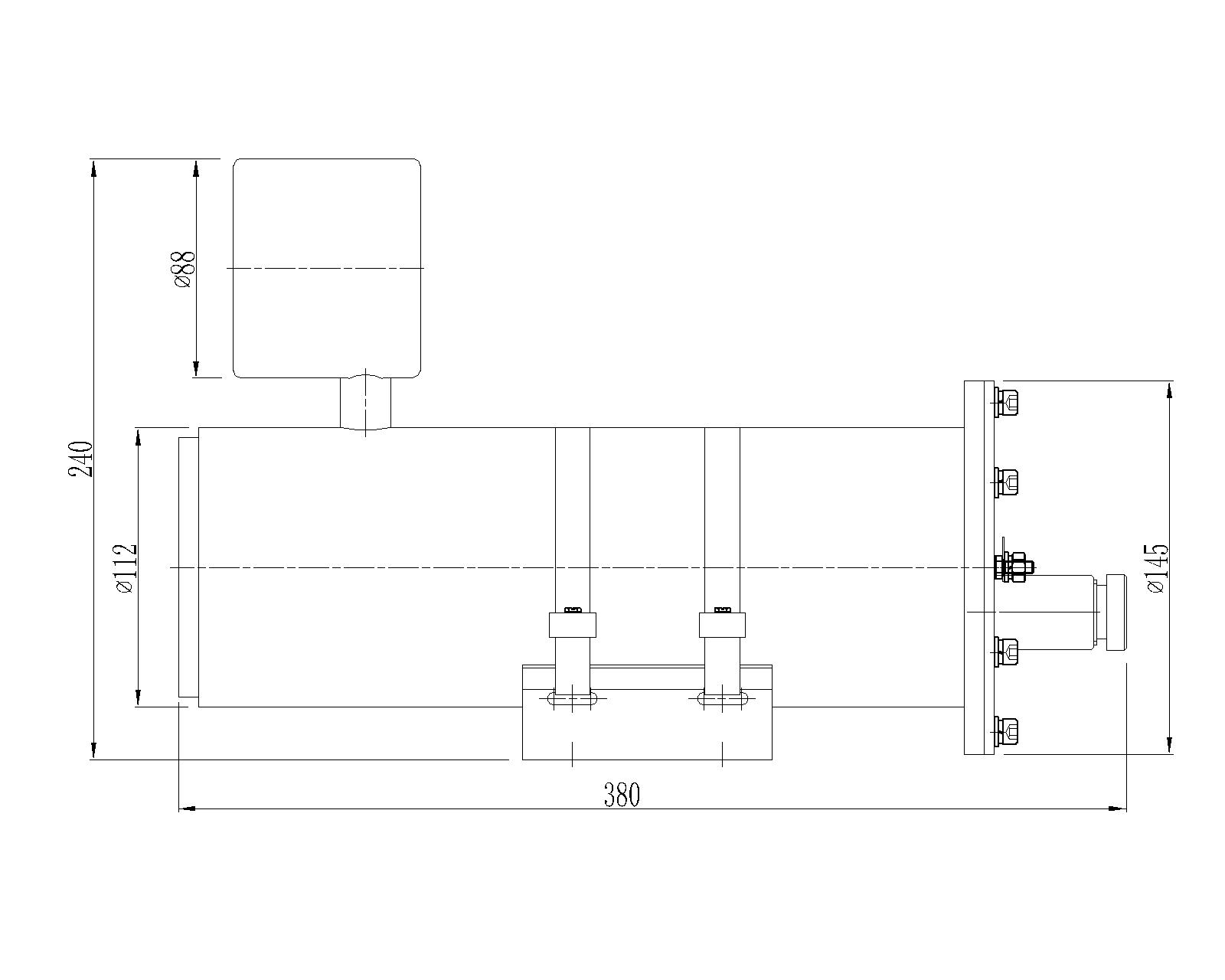
普通型尺寸 如下
外形尺寸 | 長:380 mm 高:240mm(含紅外燈) |
內徑尺寸 | ¢105mm ×275 mm(長) |
重 量 | 7.8Kg |
加大型尺寸 如下
外形尺寸 | 長:470 mm 高:272mm(含紅外燈) |
內徑尺寸 | ¢120mm ×390 mm(長) |
重 量 | 11.5Kg |
外觀尺寸:
普通型
外形尺寸 長:380 mm 高:240mm(含紅外燈)
內徑尺寸 ¢105mm ×275 mm(長)
重 量 7.8Kg
防爆撓性連接管